會員註冊
會員登入
追蹤清單(0)
0
0 件商品 - $0
購物車
0 件商品 - $0
您的購物車內沒有商品!
分類
分類
包/箱/袋
包包配件
手提袋
背包/書包/肩包
行李箱/手提箱/公事包
行李箱配件
錢包/小包
女性/女童服飾
T恤/汗衫
上衣/襯衫
內褲
大衣/外套/防風夾克/披肩
套裝
帽T(hoodie)/背心
洋裝/連身裙
牛仔褲
睡衣褲
胸罩/束身衣
裙子/褲裙
褲裝
西裝
西裝外套/夾克
廚房/烹飪用品
保鮮膜/鋁箔
其他廚用工具
刀具
廚房收納
湯鍋/壺/鍋蓋
烹飪手套/圍裙
煎鍋/炒鍋
砧板/刀架
碗盤架/杯架/廚房雜物架
鏟勺夾
戶外/登山/露營用品
漁具
烤肉用具
登山露營用品
手機
充電線/變壓器
手機配件
行動電源/充電寶
男性/男童服飾
T恤/汗衫/背心內衣
上衣/襯衫
內褲
大衣/外套/防風背心/披肩
套裝
帽T(hoodie)/背心
牛仔褲
睡衣褲
褲裝
西裝
西裝外套/夾克
男鞋/女鞋
休閒鞋
涼拖鞋
皮鞋
運動鞋
長靴
鞋墊/鞋帶
耳機
有線耳機
腰帶/飾品
其他飾品/配件
戒指
手飾
耳飾
腰帶
項鍊
飾品保養/收納
髮飾
餐具/杯具
一次性餐具
保鮮盒
刀叉匙筷
咖啡茶具/酒具
杯
水壺
碗盤
餐桌墊
餐盒
園藝休閒
園藝工具
戶外椅
肥料/種子
花盆/花架
嬰兒裝/親子裝
嬰兒裝
親子T恤
親子褲
孕產婦用品/營養
孕婦工具
孕婦枕/哺乳枕
束帶/背帶
寵物用品
其他寵物用品
寵物外出
寵物尿布/寵物玩具/電器
寵物床墊/寵物籠
寵物服飾
寵物牽繩
寵物碗
寵物美容
寵物食品
水族
貓砂
平板
平板配件
手套/手帕/襪
手套/袖套等
短襪/中筒襪
褲襪/膝襪
瑜珈/健身/舞蹈
瑜珈用品
舞蹈服飾
訓練機台
通用健身用品
生活電器
保險箱
其他生活電器
吹風機/電捲燙
家庭防盜/監控
家用吸塵器
捕蚊燈/拍
熨燙
衣櫃鞋櫃/收納櫃
塑膠製
木製
金屬製
衣物收納/曬衣
衣帽架(rack)/曬衣架/桿
衣架(hanger)/衣夾
衣櫃
衣物防塵罩
衣物清潔
柔軟精/芬香顆粒
洗衣周邊
洗衣清潔
廚房清潔
洗碗海綿/鋼絲絨
廚房電器
其他
淨水類
清潔/儲存類
調理攪拌類
電熱類
摩托車/裝備/配件
摩托車
摩托車配件
文具
便條紙/貼紙
修正/擦除工具
剪裁/裁切
印章/印台
收據本/記帳本/複寫紙
文件整理/資料夾
書寫工具(筆)
桌墊/文具組/閱讀架
桌面收納
測量/製圖工具
筆盒/筆袋
筆芯/墨水/削鉛筆機
筆記本/日記本
紙張
繪畫/水彩/蠟筆
膠帶/黏著劑/訂書機
計算機/打卡鐘
黑板/白板/石板
日常清潔
塑膠袋/垃圾袋
手套
拖把
掃把/掃帚
水桶/垃圾桶
浴廁清潔
清潔工具
通用清潔
椅/沙發
坐墊/沙發墊
沙發/一般椅子(不可旋轉)/摺疊椅
辦公椅/旋轉椅
建材/裝潢/水電
原木/木材
水電材料
裝潢材料
智慧裝置
智慧手環/智慧手錶
運動/球類用品
專項運動用品
球拍/球桿
球類運動配件
網球/羽球/其他球
運動防護
按摩
運動護具
電腦
喇叭/耳機/麥克風(speaker/headphone/microphone)
筆記型電腦(laptop/notebook)
線材/電力系統(extension cord/UPS)
鍵盤/滑鼠/繪圖板(keyboard/mouse/graphic tablet)
日常保健/衛生用品
急救箱/急救設備
棉花棒/耳挖
消暑/鎮靜產品
長者防護/保健
體溫計/生理監測
燈具照明
吸頂燈/吊扇
夜燈
感應燈/戶外燈
日光燈/吊燈
檯燈/立燈
燈泡
裝飾燈
配件
甲足美容保養
美甲儀器
美甲用品
自行車/配件
女用競賽服裝
自行車
自行車護具
衛浴設備
水龍頭/排水系統
置物架/浴簾
金屬衛浴/浴缸
陶瓷衛浴/浴缸
錶
機械錶/懷錶(自動)
配件
電動錶(傳統純指針錶盤)
電動錶(數位錶盤)
遮陽防雨
雨傘/陽傘
雨衣/雨鞋
嬰兒床具/家具
嬰兒床/搖籃/護欄
嬰童椅
床具
嬰童產品/營養品
兒童巾
兒童牙刷
兒童餐具
嬰兒奶瓶
嬰兒玩具/其他產品
嬰兒衛浴用品
尿布/尿墊
汽車座椅
童車/嬰兒車
孕婦裝
孕婦上衣
孕婦內褲
孕婦胸罩/束身衣
孕婦裙/褲裙
孕婦褲
孕婦連身裙
安全保護
保安監控
防護服/職業服裝
家庭視聽
家庭影院/音響/擴大機
影音播放
帽子
編織帽/頭套
非編織帽
時鐘
電動鐘
機械與商用設備
印刷設備
廣告設備/其他
車用零件
毛巾/浴袍
女性浴袍
浴巾/毛巾
汽車/裝備/配件
汽車配件
沐浴用品
水桶
沐浴刷/海綿
沐浴旅用套組
浴廁收納
身體清潔
玩具/益智
三輪車/兒童汽車
戶外玩具/球類
撞球/室內娛樂運動
桌遊/卡片遊戲
玩偶/模型/大型機台
益智玩具/魔術/兒童電子遊戲
相機/攝影器材
器材包
數位攝影機/相機
腳架/影棚設備
眼鏡
眼鏡
配件
鏡框/飾框
節慶用品
節慶用品/裝飾
蠟燭
美妝用品/工具
刷具/修容工具
化妝品
卸妝/保養品
睫毛/雙眼皮貼
美妝粉撲/收納盒
鏡子
藝術品
工藝品
手工畫
收藏郵票/古董/其他
裝飾/芳香除臭
人造花/羽毛裝飾
壁掛裝飾/雕塑品
相框/畫框
裝飾壺/瓶
香氛蠟燭/薰香除臭
電子/儀表
LED
傳統/特殊燈
地毯地墊
刺織地毯
氈呢地毯/地墊
寢具
床墊
床架
枕頭
被褥/睡袋
個人護理/健康保健電器
按摩電器
電動牙刷
其他百貨
保暖用品
其他百貨
垃圾桶
手電筒/防災包
打火機/火槍
掛勾/磁鐵/貼紙
收納/罩布
菸具
鑰匙圈/吊飾
包/箱/袋
女性/女童服飾
廚房/烹飪用品
戶外/登山/露營用品
手機
男性/男童服飾
男鞋/女鞋
耳機
腰帶/飾品
餐具/杯具
園藝休閒
嬰兒裝/親子裝
孕產婦用品/營養
寵物用品
平板
手套/手帕/襪
瑜珈/健身/舞蹈
生活電器
衣櫃鞋櫃/收納櫃
衣物收納/曬衣
衣物清潔
廚房清潔
廚房電器
摩托車/裝備/配件
文具
日常清潔
椅/沙發
建材/裝潢/水電
智慧裝置
運動/球類用品
運動防護
電腦
日常保健/衛生用品
燈具照明
甲足美容保養
自行車/配件
衛浴設備
錶
遮陽防雨
嬰兒床具/家具
嬰童產品/營養品
孕婦裝
安全保護
家庭視聽
帽子
時鐘
機械與商用設備
毛巾/浴袍
汽車/裝備/配件
沐浴用品
玩具/益智
相機/攝影器材
眼鏡
節慶用品
美妝用品/工具
藝術品
裝飾/芳香除臭
電子/儀表
地毯地墊
寢具
個人護理/健康保健電器
其他百貨
分類
包/箱/袋
包包配件
手提袋
背包/書包/肩包
行李箱/手提箱/公事包
行李箱配件
錢包/小包
全部顯示 包/箱/袋
女性/女童服飾
T恤/汗衫
上衣/襯衫
內褲
大衣/外套/防風夾克/披肩
套裝
帽T(hoodie)/背心
洋裝/連身裙
牛仔褲
睡衣褲
胸罩/束身衣
裙子/褲裙
褲裝
西裝
西裝外套/夾克
全部顯示 女性/女童服飾
廚房/烹飪用品
保鮮膜/鋁箔
其他廚用工具
刀具
廚房收納
湯鍋/壺/鍋蓋
烹飪手套/圍裙
煎鍋/炒鍋
砧板/刀架
碗盤架/杯架/廚房雜物架
鏟勺夾
全部顯示 廚房/烹飪用品
戶外/登山/露營用品
漁具
烤肉用具
登山露營用品
全部顯示 戶外/登山/露營用品
手機
充電線/變壓器
手機配件
行動電源/充電寶
全部顯示 手機
男性/男童服飾
T恤/汗衫/背心內衣
上衣/襯衫
內褲
大衣/外套/防風背心/披肩
套裝
帽T(hoodie)/背心
牛仔褲
睡衣褲
褲裝
西裝
西裝外套/夾克
全部顯示 男性/男童服飾
男鞋/女鞋
休閒鞋
涼拖鞋
皮鞋
運動鞋
長靴
鞋墊/鞋帶
全部顯示 男鞋/女鞋
耳機
有線耳機
全部顯示 耳機
腰帶/飾品
其他飾品/配件
戒指
手飾
耳飾
腰帶
項鍊
飾品保養/收納
髮飾
全部顯示 腰帶/飾品
餐具/杯具
一次性餐具
保鮮盒
刀叉匙筷
咖啡茶具/酒具
杯
水壺
碗盤
餐桌墊
餐盒
全部顯示 餐具/杯具
園藝休閒
園藝工具
戶外椅
肥料/種子
花盆/花架
全部顯示 園藝休閒
嬰兒裝/親子裝
嬰兒裝
親子T恤
親子褲
全部顯示 嬰兒裝/親子裝
孕產婦用品/營養
孕婦工具
孕婦枕/哺乳枕
束帶/背帶
全部顯示 孕產婦用品/營養
寵物用品
其他寵物用品
寵物外出
寵物尿布/寵物玩具/電器
寵物床墊/寵物籠
寵物服飾
寵物牽繩
寵物碗
寵物美容
寵物食品
水族
貓砂
全部顯示 寵物用品
平板
平板配件
全部顯示 平板
手套/手帕/襪
手套/袖套等
短襪/中筒襪
褲襪/膝襪
全部顯示 手套/手帕/襪
瑜珈/健身/舞蹈
瑜珈用品
舞蹈服飾
訓練機台
通用健身用品
全部顯示 瑜珈/健身/舞蹈
生活電器
保險箱
其他生活電器
吹風機/電捲燙
家庭防盜/監控
家用吸塵器
捕蚊燈/拍
熨燙
全部顯示 生活電器
衣櫃鞋櫃/收納櫃
塑膠製
木製
金屬製
全部顯示 衣櫃鞋櫃/收納櫃
衣物收納/曬衣
衣帽架(rack)/曬衣架/桿
衣架(hanger)/衣夾
衣櫃
衣物防塵罩
全部顯示 衣物收納/曬衣
衣物清潔
柔軟精/芬香顆粒
洗衣周邊
洗衣清潔
全部顯示 衣物清潔
廚房清潔
洗碗海綿/鋼絲絨
全部顯示 廚房清潔
廚房電器
其他
淨水類
清潔/儲存類
調理攪拌類
電熱類
全部顯示 廚房電器
摩托車/裝備/配件
摩托車
摩托車配件
全部顯示 摩托車/裝備/配件
文具
便條紙/貼紙
修正/擦除工具
剪裁/裁切
印章/印台
收據本/記帳本/複寫紙
文件整理/資料夾
書寫工具(筆)
桌墊/文具組/閱讀架
桌面收納
測量/製圖工具
筆盒/筆袋
筆芯/墨水/削鉛筆機
筆記本/日記本
紙張
繪畫/水彩/蠟筆
膠帶/黏著劑/訂書機
計算機/打卡鐘
黑板/白板/石板
全部顯示 文具
日常清潔
塑膠袋/垃圾袋
手套
拖把
掃把/掃帚
水桶/垃圾桶
浴廁清潔
清潔工具
通用清潔
全部顯示 日常清潔
椅/沙發
坐墊/沙發墊
沙發/一般椅子(不可旋轉)/摺疊椅
辦公椅/旋轉椅
全部顯示 椅/沙發
建材/裝潢/水電
原木/木材
水電材料
裝潢材料
全部顯示 建材/裝潢/水電
智慧裝置
智慧手環/智慧手錶
全部顯示 智慧裝置
運動/球類用品
專項運動用品
球拍/球桿
球類運動配件
網球/羽球/其他球
全部顯示 運動/球類用品
運動防護
按摩
運動護具
全部顯示 運動防護
電腦
喇叭/耳機/麥克風(speaker/headphone/microphone)
筆記型電腦(laptop/notebook)
線材/電力系統(extension cord/UPS)
鍵盤/滑鼠/繪圖板(keyboard/mouse/graphic tablet)
全部顯示 電腦
日常保健/衛生用品
急救箱/急救設備
棉花棒/耳挖
消暑/鎮靜產品
長者防護/保健
體溫計/生理監測
全部顯示 日常保健/衛生用品
燈具照明
吸頂燈/吊扇
夜燈
感應燈/戶外燈
日光燈/吊燈
檯燈/立燈
燈泡
裝飾燈
配件
全部顯示 燈具照明
甲足美容保養
美甲儀器
美甲用品
全部顯示 甲足美容保養
自行車/配件
女用競賽服裝
自行車
自行車護具
全部顯示 自行車/配件
衛浴設備
水龍頭/排水系統
置物架/浴簾
金屬衛浴/浴缸
陶瓷衛浴/浴缸
全部顯示 衛浴設備
錶
機械錶/懷錶(自動)
配件
電動錶(傳統純指針錶盤)
電動錶(數位錶盤)
全部顯示 錶
遮陽防雨
雨傘/陽傘
雨衣/雨鞋
全部顯示 遮陽防雨
嬰兒床具/家具
嬰兒床/搖籃/護欄
嬰童椅
床具
全部顯示 嬰兒床具/家具
嬰童產品/營養品
兒童巾
兒童牙刷
兒童餐具
嬰兒奶瓶
嬰兒玩具/其他產品
嬰兒衛浴用品
尿布/尿墊
汽車座椅
童車/嬰兒車
全部顯示 嬰童產品/營養品
孕婦裝
孕婦上衣
孕婦內褲
孕婦胸罩/束身衣
孕婦裙/褲裙
孕婦褲
孕婦連身裙
全部顯示 孕婦裝
安全保護
保安監控
防護服/職業服裝
全部顯示 安全保護
家庭視聽
家庭影院/音響/擴大機
影音播放
全部顯示 家庭視聽
帽子
編織帽/頭套
非編織帽
全部顯示 帽子
時鐘
電動鐘
全部顯示 時鐘
機械與商用設備
印刷設備
廣告設備/其他
車用零件
全部顯示 機械與商用設備
毛巾/浴袍
女性浴袍
浴巾/毛巾
全部顯示 毛巾/浴袍
汽車/裝備/配件
汽車配件
全部顯示 汽車/裝備/配件
沐浴用品
水桶
沐浴刷/海綿
沐浴旅用套組
浴廁收納
身體清潔
全部顯示 沐浴用品
玩具/益智
三輪車/兒童汽車
戶外玩具/球類
撞球/室內娛樂運動
桌遊/卡片遊戲
玩偶/模型/大型機台
益智玩具/魔術/兒童電子遊戲
全部顯示 玩具/益智
相機/攝影器材
器材包
數位攝影機/相機
腳架/影棚設備
全部顯示 相機/攝影器材
眼鏡
眼鏡
配件
鏡框/飾框
全部顯示 眼鏡
節慶用品
節慶用品/裝飾
蠟燭
全部顯示 節慶用品
美妝用品/工具
刷具/修容工具
化妝品
卸妝/保養品
睫毛/雙眼皮貼
美妝粉撲/收納盒
鏡子
全部顯示 美妝用品/工具
藝術品
工藝品
手工畫
收藏郵票/古董/其他
全部顯示 藝術品
裝飾/芳香除臭
人造花/羽毛裝飾
壁掛裝飾/雕塑品
相框/畫框
裝飾壺/瓶
香氛蠟燭/薰香除臭
全部顯示 裝飾/芳香除臭
電子/儀表
LED
傳統/特殊燈
全部顯示 電子/儀表
地毯地墊
刺織地毯
氈呢地毯/地墊
全部顯示 地毯地墊
寢具
床墊
床架
枕頭
被褥/睡袋
全部顯示 寢具
個人護理/健康保健電器
按摩電器
電動牙刷
全部顯示 個人護理/健康保健電器
其他百貨
保暖用品
其他百貨
垃圾桶
手電筒/防災包
打火機/火槍
掛勾/磁鐵/貼紙
收納/罩布
菸具
鑰匙圈/吊飾
全部顯示 其他百貨
透明樹脂風生水起流沙畫新中式創意擺件家居裝飾電視櫃酒櫃辦公室
透明樹脂風生水起流沙畫新中式創意擺件家居裝飾電視櫃酒櫃辦公室
商品型號:
1599401
庫存狀態:
1952
$962
$962
當你付完款後,因跨境商品皆由海外發貨,
預計配達時間約15個工作日
款式及尺寸:
選擇規格
顔色
藍色漸變-B款
藍色漸變-A款
數量
加入購物車
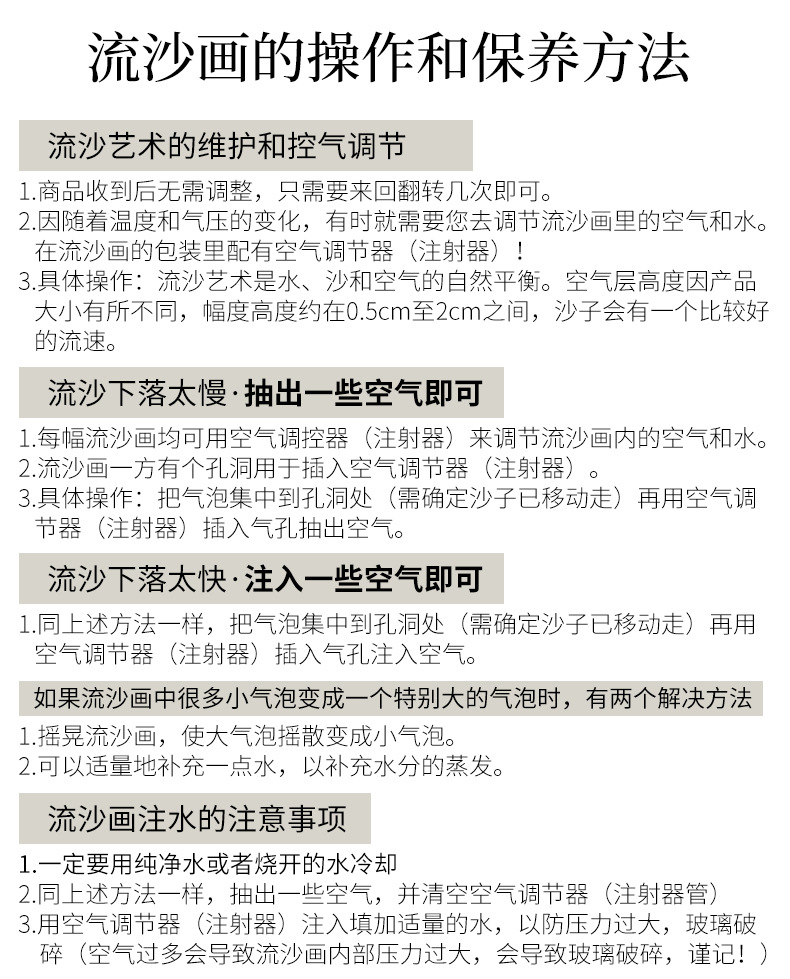
商品描述
商品屬性
CWOW
包裝
紙盒包裝
品牌
凡是
是否IP授權
否
是否專利貨源
否
是否屬於禮品
是,個人禮品
材質
樹脂
材質種類
塑料、樹脂
貨號
SHBH3187071 SHBH3187072
送禮用途
其他
適用節日
其他
適用送禮場合
其他
適用送禮關系
其他
顔色
藍色漸變-B款
類別
樹脂工藝品
風格
現代簡約
與客服聯繫
https://lin.ee/Lu9fM7r